Menú
Tu centro
Formación Reglada
Cursos y actividades
Calidad
qInnova
Transparencia
Sostenibilidad
www.uned.es
Búsqueda
Twitter
Mapa web
Campus UNED
Tu centro
Órganos rectores, docentes y PAS
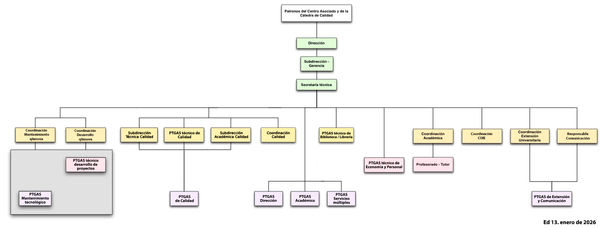
Organigrama
Organigrama
Organigrama
Más "Órganos rectores, docentes y PAS"
Junta Rectora
Claustro
Docentes